SD Card Speed Max to 25 MHz

Hi,
I have a custom carrier board with a production Nano SOM. Please help with the SD card speed; it is max to 25 MHz (SDR12) when I used Samsung EVO select card (200MHz). I have tried the following link, which added sd-uhs-sdr104 to sdr12 to the tegra210-p3448-0002-p3449-0000-b00.dts file. I also attached grep.log, DTS file and SD card IO file.
ios (224 Bytes)

https://forums.developer.nvidia.com/t/slow-sd-card-access-speed-read-write-with-jetson-nano-production-module/111749/31

dmesg.log (67.7 KB)
tegra210-p3448-0002-p3449-0000-b00new.dts (318.7 KB)

Sorry for the late response, is this still an issue to support? Thanks

Thank you for your response. Yes, from the clock file (under sys/kernel/debug/mmc1 folder) show 25MHz. I have tried booting with 2 different micro SD cards, one is Samsung micro sdxc-U1 and the other is Sandisk U3. the clock file for both cards is 25MHz. lastly, I changed tegra210-p3448-0002-p3449-0000-b00.dts file from “uhs-mask = <0x0>” to “… = <0x10>” and the clock went up to 50MHz after boot up. How can I improve the SD card to 204MHz?

Hi,

I still see the tuning failure in your log. Please review your device tree and make sure it matches your hardware design. You can also refer to any other “sdmmc3” post on nano forum.

[ 1.722445] sdhci: Tuning procedure failed, falling back to fixed sampling clock
[ 1.722454] mmc1: tuning execution failed: -5
[ 1.726869] mmc1: error -5 whilst initialising SD card

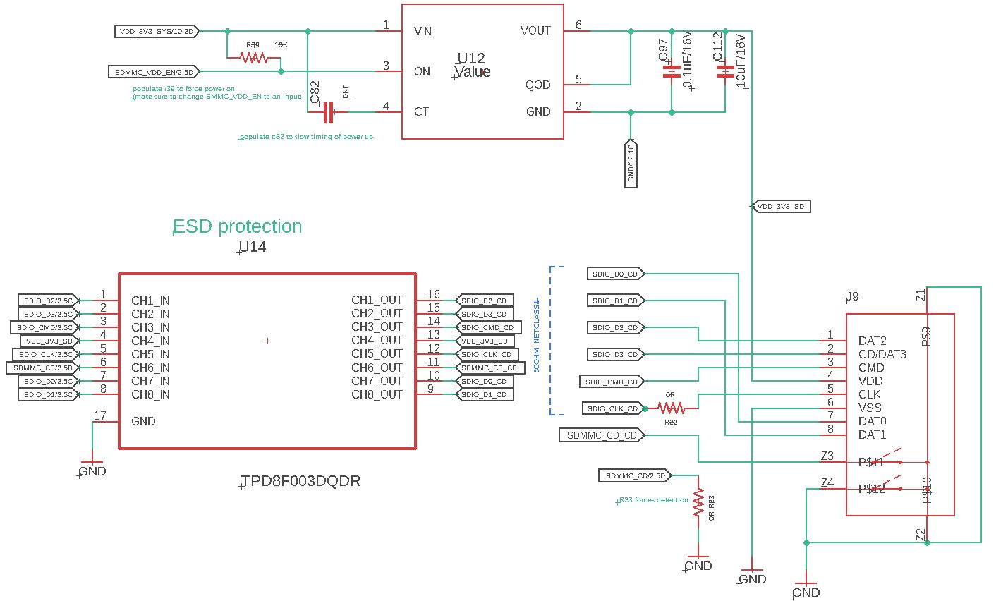
Thank you for your response. How do I debug from tuning failed message? Included is SD card schematic, which is similar to the suggested design with diff i/o port for power and CD detect. The CD detect is always ground.

Any thought on “sdhci: Tuning procedure failed…”? I have looked into sdmmc3 post and did not see any clue for this problem.

Give a always on regulator to your vmmc-supply.

This topic was automatically closed 14 days after the last reply. New replies are no longer allowed.